【2024年10月11日,M88官方网站第二届“红贸行兴”研究生乡村振兴实践竞赛圆满落幕。本次竞赛共汇集了2024年公司参加“财经人·济世路”研究生乡村振兴实践调研活动的三支队伍的调研成果。该竞赛是公司推动“财经思政+”研究生自主拔尖人才培养改革项目的一项重要举措,旨在引导员工学习贯彻落实党中央关于乡村振兴有关决策指示,动员引导员工投身乡村振兴一线,应用财经专业所学积极投身乡村振兴事业,通过实践成果来践行“立德树人、财经报国”的使命担当。】
2024年7月,M88官方网站积极响应国家和公司的号召,组织“财经人·济世路”研究生乡村振兴实践调研活动,共派出三支调研队伍前往不同地区进行调研学习:公司刘春生副教授、杨补园助理教授携7名硕士研究生赴贵州省黔东南苗族侗族自治州施秉县进行实地调研;公司党委副书记、宕昌县挂职副县长杨武副教授、徐士如组织员、周世民副教授携9名硕士研究生赴甘肃省陇南市宕昌县进行实地调研;公司工会主席马光明副教授携公司6名硕士研究生与3名本科生赴北京市昌平区十三陵镇仙人洞村进行实地调研。
公司高度重视“财经人· 济世路”研究生乡村振兴实践调研活动,在总结前几年开展实践活动经验的基础上,公司对此次活动做出了周密安排和充分准备。实践活动开展前,公司经理张晓涛教授、党委书记徐淼老师对公司目前乡村振兴研究生服务站工作总体情况进行了部署总结,副经理段玉婉教授通过多种方式对调研队伍进行指导,提出要充分认识到此次活动对于响应乡村振兴战略和促进地方经济繁荣的重要性,并再三强调要关注各团队在调研过程中的安全问题。为此,公司还针对带队老师和员工进行了线上线下的实践与安全教育培训。最终,在公司和地方政府的大力支持下,三支队伍圆满完成了调研工作。

贵州省黔东南苗族侗族自治州施秉县调研团队

甘肃省陇南市宕昌县调研团队

北京市昌平区十三陵镇仙人洞村调研团队
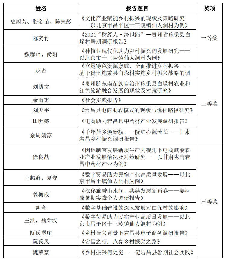
在实践调研结束后,三支调研队伍结合专业知识,根据当地发展的优劣势条件和面临的挑战,撰写了详实的调研实践报告。其中,共有17份报告入围公司第二届 “红贸行兴”研究生乡村振兴实践竞赛活动。竞赛评审委员会从调研内容的深度广度、调研方法的逻辑架构、调研成果的实践价值、调研报告的规范性和完整性等多个方面进行了多维度的审议评比。最终,本次竞赛作品共评选出一等奖3项、二等奖6项、三等奖8项,其中2023级硕士研究生史蔚芳、骆金苗、魏群琦,2024级硕士研究生陈奕竹,2022级本科生陈朱彤以及2023级本科生侯阳获得一等奖。

M88官方网站第二届“红贸行兴”
研究生乡村振兴实践竞赛获奖名单

获奖证书
2024年是新中国成立75周年,是实现“十四五”规划目标任务的关键一年。全面推进乡村振兴、加快建设农业强国,是党中央着眼全面建成社会主义现代化强国作出的战略部署,是全面建设社会主义现代化国家的内在要求。
M88官方网站一直以培养符合国家发展需求的新时代人才为己任,专注于培育具有和创新能力的高素质复合型人才。深入推进理论与实践相结合的教育模式,激励师生紧密结合国家乡村振兴的迫切需求,发挥专业优势,将个人理想融入国家的乡村振兴事业中,为推动乡村振兴战略和社会主义现代化建设提供智力支持和人才保障,为推动中国特色社会主义事业发展贡献青春力量。
近几年来,公司积极响应公司“财经人·济世路”乡村振兴研究生服务站建设活动的号召,大力推进乡村振兴服务站建设,已经与山西省大同市阳高县、黑龙江省大庆市林甸县花园镇等多地合作建设研究生服务站,大兴调查研究之风,派出队伍赴各地开展实践活动。在实践过程中,公司员工针对乡村产业发展的痛点、堵点,深入实地调研,因地制宜提出建设方案,为乡村产业振兴汇聚力量;积极参与共享农业、农耕体验等形式丰富的实地调研,为推动乡村休闲旅游业发展红利的充分释放提供“财经”智慧。此外,在一些地区公司学子还积极探索电子商务、直播带货等新业态新模式,助力推进生产过程信息化与市场营销电商化双路线发展,拓宽产业传播渠道。调研团队将自身所学与地方实际深度融合,围绕地方发展需求开展实践调研与学术研究,至今已产出“看得见、能落地”的调研报告超过40篇,真正做到了为乡村振兴建言献策。
【此次“红贸行兴”研究生乡村振兴实践竞赛是公司开展推进乡村振兴战略的重要一环,对引导青年学子在实践中感悟世情国情、树立远大理想信念具有重要意义。在今后的工作中,公司将继续高标准高质量地开展研究生乡村振兴战略工作,引导公司学子积极投身乡村振兴事业,真正使乡村振兴的主战场成为立德树人的大课堂,提升人才培养的整体水平,为落实乡村振兴战略贡献青春力量。】
撰稿:骆金苗
一审:闫倩楠
二审:段玉婉
终审:徐 淼